Дорожники перекроют важную кемеровскую улицу на несколько дней

В кузбасской столице запланировано очередное перекрытие улицы. Автомобилям и автобусам придется объезжать.

С 22:00 четверга, 21 августа, до 5:00 понедельника, 25 августа будет перекрыто движение через пересечение улицы Инициативной и улицы Рекордной в Кировском районе Кемерова, предупреждает горадминистрация.

– Это необходимо для проведения работ на инженерных сетях в рамках капитального ремонта улицы Инициативной – устройства канализации и защиты тепловых сетях, – сказали в мэрии.

Автомобилистам придется ехать в обход, например, через улицу Дунайскую.

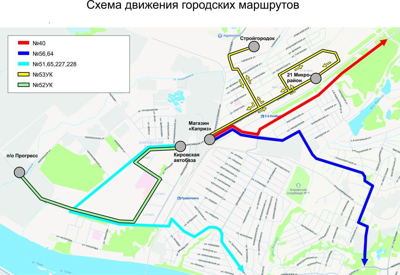
Перекрытие скажется на схеме движения автобусов. В объезд будут двигаться маршруты №№40, 56, 64, 51, 65, 226, 227, 228 и другие. С подробной схемой можно ознакомиться на иллюстрации.

Кроме того, с 22 по 24 августа в Кировском будут ходить два бесплатных автобуса №52ук и №53ук. Первый соединит "Прогресс" и Кировскую автобазу, второй – магазин "Каприз", Стройгородок и 21-й микрорайон.

Комментарии для сайта Cackle